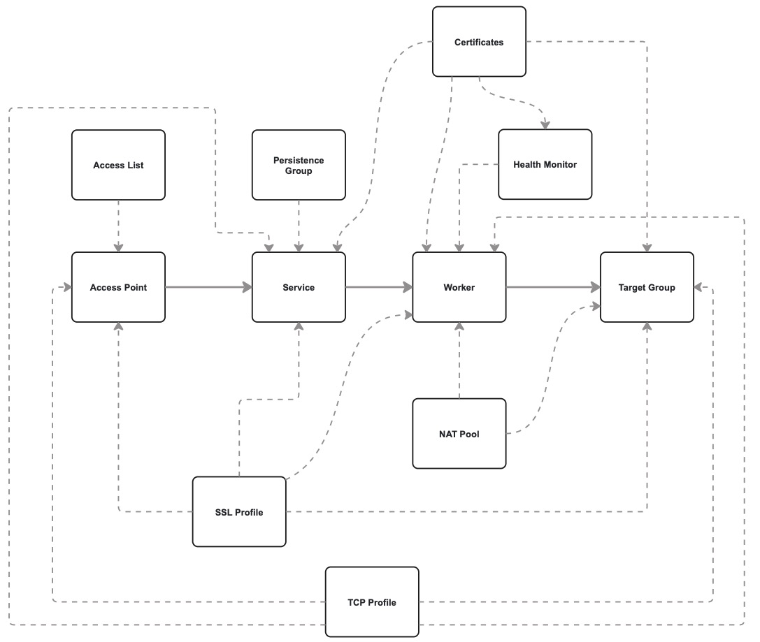
12.1. Логические компоненты

ADC состоит из четырёх основных компонентов: Worker, Target-группа, Access Point и Сервис.

Сначала создаётся Target-группа, к которой привязывается Worker (сервер).

Далее создаётся Сервис, который затем связывается с Target-группой, содержащей Worker.

Наконец, Access Point привязывается к Сервису.

Другие компоненты являются дополнительными и служат для расширения функциональности ADC:

  • Партиции — административные разделы для логической изоляции конфигурации. Подробнее см. Административные разделы (Partitions).

  • PKI — управление сертификатами и цепочками CA. Подробнее см. certificates.

  • HTTP-профили — настройка параметров HTTP/2 и HTTP-парсера. Подробнее см. HTTP-профили.

  • SNI-профили — сопоставление доменных имён с сертификатами и настройками TLS. Подробнее см. SNI-профили.

  • Лог-профили — именованные конфигурации логирования для привязки к Сервисам. Подробнее см. Логирование.

  • Списки Target-групп — объект конфигурации, позволяющий объединить несколько Target-групп с приоритетами. Подробнее см. Списки Target-групп.

../_images/ADC_logic_light.jpg ../_images/ADC_logic_dark.jpg